|
"主要内容 固态电池作为一种前沿的储能技术,以其高能量密度、卓越的安全性、长使用寿命等优势,正引领着新能源产业的深刻变革。传统液态锂离子电池在面对新能源汽车、储能系统、电动航空及智能终端等多元领域对高性能电池的需求时,暴露出局限性,而固态电池凭借高比能与卓越的安全性能,被视为替代液态电池的潜在颠覆性技术。固态电池产业链涵盖上游矿产原材料供应商、中游制造企业及下游应用领域。其核心技术在于使用固态电解质替代传统电解液与隔膜。依据电解质的不同,锂电池可分为液态锂离子电池、混合固液电池和全固态电池。全固态电池采用固态电解质,省去隔膜,匹配大容量正负极材料,实现更高能量密度,并具备耐高温、不可燃、无泄漏等特性,在安全性方面表现出色。 政策的积极推动为固态电池产业注入强大动力。2020年国务院通过的相关规划,2023年工信部等六部门的指导意见,以及2024年国家自然基金委员会的项目指南,均体现了对固态电池研发与产业化的高度重视。2025年CIBF会议进一步明确了固态电池量产时间表提前至2026年,预计2026年示范装车,2027年小批量生产。 市场需求方面,新能源汽车、低空经济和机器人产业快速发展,为固态电池提供了广阔的应用空间。全固态电池在新能源汽车领域有望于2026年示范装车,2027年小批量生产;低空经济中eVTOL飞行器对高能量密度电池的需求迫切;机器人领域则看重固态电池的高安全性。 技术路线呈现多元化协同发展态势。硫化物、卤化物、氧化物和聚合物等多种电解质技术路线并存,硫化物电解质因其成本下降和工艺突破成为主流。同时,硅碳负极和锂金属负极技术不断成熟,干法电极设备、等静压设备等新增设备需求的增长,进一步推动了固态电池制造工艺的升级。 固态电池产业链在政策、市场和技术的多重驱动下,正加速从实验室走向规模化生产。这不仅为新能源汽车、储能系统等领域提供了更优的电池解决方案,也为相关产业的快速发展注入了新动力,有望推动全球能源转型和可持续发展。 "
]article_adlist-->一、固态电池 具备高能量密度及高安全性 固态电池在安全性、能量密度、使用寿命以及制造工艺等方面的优势,使其成为未来储能技术发展的关键方向。随着技术的不断进步和成熟,固态电池有望在新能源汽车、储能系统等领域得到广泛应用,推动相关产业的快速发展 我国当前以液态锂离子电池为基石,成功构建了全球领先的新能源汽车产业体系。然而,传统锂离子电池采用易燃的液态电解质,在面对电动汽车、储能系统、电动航空以及智能终端等多元领域对高能量密度、高安全性、长寿命且低成本锂电池的迫切需求时,存在一定的局限性。在此背景下,固态电池凭借其高比能、卓越的安全性能以及长久的使用寿命,被全球业界公认为是替代现有锂离子电池的潜在颠覆性技术之一,有望推动新能源产业的进一步升级与变革。 从技术构成角度来看,正极、负极、隔膜和电解液这四大关键材料共同决定了锂离子电池的性能表现。在液态电池向全固态电池转变的过程中,其核心技术要点在于使用固态电解质来替代传统的电解液与隔膜。依据电解质的不同,锂电池主要可以被划分为以下三类:液态锂离子电池、混合固液电池(包含半固态或准固态电池)以及全固态电池。液态电池的主要构成材料为正负极、隔膜以及电解液。半固态锂电池作为固液混合电解质电池,是液态电池向全固态电池过渡的重要形态,能够在一定程度上兼容现有的液态电池生产线。而全固态电池的电解质则完全采用全固体材料,省去了隔膜的使用。其固态电解质能够与电容量更大的正负极材料相匹配,从而实现更高的电池能量密度。此外,固态电池在安全性方面表现突出,具备较强的抵抗热失控和外部穿刺等机械挤压的能力。在锂电池的分类体系中,混合固液电池通过部分采用固态电解质来降低对液态电解液的依赖;而全固态电池则彻底摒弃了液态成分,全面采用固态电解质。这一转变使得全固态电池在安全性、能量密度以及循环寿命等关键性能指标上,相较于传统液态电池,实现了质的飞跃。 固态电池凭借其卓越的安全性能和高能量密度,已成为储能技术领域的研究热点。传统锂离子电池使用有机电解液,在过度充电或内部短路等异常情况下,电解液发热可能导致自燃甚至爆炸。全固态锂电池通过采用固体电解质替代有机液体电解液,有效规避了这一安全风险。此外,全固态锂电池在提升能量密度和延长使用寿命方面展现出巨大潜力,能够满足未来大容量新型化学储能技术的发展需求。 无机全固态锂电池由于各组成部分均采用无机粉体材料并通过集成技术形成全电池,还具备以下显著特点和优势:(1)宽电化学窗口:全固态锂电池具有较宽的电化学窗口,显著扩展了电池材料的选择范围,为高性能电池的研发提供了更多可能性。(2)简化制造工艺:由于不使用液体,全固态锂电池可简化外壳设计与电池组装工艺,从而降低生产成本并提高制造效率。(3)高电压设计灵活性:通过层叠多个电极在电池单元内形成串联结构,可制造出12V及24V的大放电电压电池单元,适应不同应用场景的需求。固态电池在安全性、能量密度、使用寿命以及制造工艺等方面的优势,使其成为未来储能技术发展的关键方向。随着技术的不断进步和成熟,固态电池有望在新能源汽车、储能系统等领域得到广泛应用,推动相关产业的快速发展。 ![]() ![]()
]article_adlist-->二、军工景气度筑底,订单 合同迎来拐点,静待复苏 固态电池在安全性、能量密度、使用寿命以及制造工艺等方面的优势,使其成为未来储能技术发展的关键方向。随着技术的不断进步和成熟,固态电池有望在新能源汽车、储能系统等领域得到广泛应用,推动相关产业的快速发展 固态电池量产时间表正在加速推进,2025年5月CIBF会议最新技术展会表明,在政策支持力度加大和关键技术持续突破的双重推动下,固态电池量产时间从原先业界普遍预期的2030年有望提前至2026年;随着新能源汽车、低空经济和机器人三大应用场景的快速发展,固态电池市场需求正在加速释放 政策推动全固态电池产业加速,量产时间表加速推进。2020年10月,国务院通过《新能源汽车产业发展规划(2021 - 2035年)》,首次将固态电池明确为新能源汽车产业的重点发展方向。2023年1月,工信部等六部门联合制定的《关于推动能源电子产业发展的指导意见》进一步强调要加速固态电池的研发与产业化。2024年2月,国家自然基金委员会发布《关于发布超越传统电池体系重大研究计划2024年度项目指南的通告》,指出将重点支持高比能、长寿命、高安全的固态电池项目,旨在通过关键材料和技术的创新推动技术突破。2025年5月CIBF会议最新技术展会,众多专家学者、研究机构及企业代表共同聚焦材料科学、新工艺与新装备的进展,普遍认为固态电池有望在2026-2027年实现量产。 2026年4月15日,由工业和信息化部组织制定的强制性国家标准《电动汽车用动力蓄电池安全要求》(GB38031 - 2025)发布,并将于2027年7月1日起正式实施。新国标重点关注热扩散、底部撞击和快充循环安全性三大领域,凸显了对电池设计与材料的严苛要求。固态电池凭借其固态电解质的优势,在安全性方面展现出明显优越性。相较于传统液态电池,固态电池具有耐高温、不可燃、无泄漏等特性,使其在高端电动汽车领域具有更广阔的应用前景。新国标的实施将有力推动固态电池从实验室走向量产,尤其是在汽车制造商对安全性日益重视的背景下,预计将显著加速全固态电池的商业化进程。 ![]() 新能源汽车、低空经济和机器人三大新兴产业的快速发展,正在加速释放固态电池的市场需求。具体表现为:在新能源汽车领域,全固态电池预计将于2026年实现示范装车,2027年进入小批量生产阶段;在低空经济领域,eVTOL飞行器对电池能量密度(≥400Wh/kg)的严苛要求,使高能量密度的固态电池成为理想选择;在机器人领域,固态电池的高安全性特征尤其适合特种机器人在复杂环境下的应用需求 在新能源汽车领域,全固态电池预计将于2026年实现示范装车,2027年进入小批量生产阶段。国内龙头企业如宁德时代、比亚迪等纷纷公布了其在全固态电池领域的研发进展和规划,日韩企业也披露了相关研发动态。全固态电池将在2027年前后开启示范性装车应用,并在2030年后进入全面商业化应用阶段。2026年至2028年预计将成为国内车企固态电池集中量产的关键时期。具体来看,2026年,广汽昊铂与东风汽车将率先实现全固态电池的量产装车;2027年,长安新能源汽车将逐步扩大全固态电池的生产规模;至2028年,东风汽车计划实现全固态电池车型的量产上市。这一系列举措将为固态电池产业的持续发展提供强大支撑。 低空经济为固态电池开辟了新赛道。据中国民用航空局预测,2025年中国低空经济市场规模将扩张至约1.5万亿元,其中eVTOL飞行器对电池能量密度(≥400Wh/kg)的严格要求使固态电池成为理想选择。宁德时代的航空专用固态电池能量密度已达500Wh/kg,较2023年提升了40%的续航里程。欣旺达的“欣・云霄2.0”航空动力电池已进入客户验证阶段;亿纬锂能(维权)展示了支持高倍率、宽温工作的飞行器电池系列;鹏辉能源的Sky系列无人机电池,能量密度为400Wh/kg,续航提升了35%;中创新航适配eVTOL的高功率电池,能量密度超过300Wh/kg,并支持8C持续放电;亿航智能与欣界能源联合推出的“猎鹰”锂金属固态电池,能量密度达到480Wh/kg,循环寿命超过1000次。2025年5月15日,CIBF电池展会发布的《低空飞行器电池标准化白皮书》明确要求eVTOL电池能量密度需达到≥400Wh/kg。 同时,在人形机器人领域,固态电池凭借高能量密度、长续航和安全性能优势,已成为最优动力解决方案。固态电池能量密度可达500Wh/kg,远高于传统液态锂电池的160Wh/kg,可使机器人连续工作24小时以上,续航能力远超传统电池,能显著延长人形机器人的工作时间。固态电池在电池体积和重量上更具优势,可灵活设计以适应机器人内部空间布局。同时,固态电池的安全性更高,其不易燃的固态电解质在极端环境下更稳定,适合特种机器人应对复杂环境,降低了火灾或爆炸风险。例如,广汽集团的第三代智能人形机器人GoMate采用全固态电池,续航能力达6小时,相比同类产品节能80%以上。 ![]() ![]() 从全球竞争格局来看,固态电池技术正在重构国际能源市场版图,全固态电池有望在2028年迈入GWh级应用阶段 日本凭借早期研发积累和政府超2000亿日元的资金支持,在专利申请量上保持领先;中国自2016年起年专利申请量跃居世界首位,2024年投入约60亿元支持宁德时代等六家企业开展基础研发。产业进程方面,全固态电池产业化进程正加速推进,预计2028年迈入GWh级应用阶段。当前固态电池已建成产能超过15GWh,规划产能突破400GWh;固态电解质投产产能超1GWh,规划产能逾10GWh28。2024年半固态电池出货量已达10GWh级别,为全固态电池商业化奠定基础28。技术突破方面,硫化物电解质路线主导产业化进程(如宁德时代能量密度达500Wh/kg的硫化物全固态电池完成原型开发),材料体系优化与制造工艺改进成为关键驱动力。整体来看,产业正按照“2026示范装车-2027小批量生产-2028规模应用-2030全面商业化”的路径稳步推进,标志着下一代电池技术革命已进入实质性落地阶段。 ![]() ![]()
]article_adlist-->三、固态电池 多元技术路线协同发展 在液态向固态电池转型过程中,电解质材料革新成为核心驱动力,同时带动正负极、导电剂及设备工艺全面升级。固态电池产业正通过材料降本(硫化锂价格骤降)、工艺创新(干法电极/无负极技术)、设备升级(单线5GWh产能)三大引擎加速商业化。硫化物电解质成本优势巩固其主流地位,而卤化物、硅碳负极、锂金属负极等技术多点突破,驱动全产业链向高能量密度、高安全性进阶 固态电池产业链上游主要涵盖锂、锆、锗、钴、镍、镧等矿产原材料供应商;中游为固态电池制造企业,包括电池厂商、固态电池初创企业和锂电材料厂商,负责固态电池的设计、研发和生产,是主导研发、推动产业化发展的核心力量;下游应用领域主要包括新能源汽车、储能系统和消费电子设备,对固态电池的高安全性、高能量密度特性有较高需求。在液态电池向固态电池发展的过程中,材料端的固态电解质是最为核心环节。正负极材料向高压高密度方向升级迭代的同时,在正负极中需添加导电剂,以降低电极内阻、提升电子导电性。在制备工艺上,全固态电池引入干法电极、等静压等新技术,因此需新增干法电极设备、等静压设备、高压化成分容设备,并升级叠片设备。 目前固态电池产业发展呈现四大核心变化: 第一,硫化物是目前电解质主流路线,硫化锂的成本与工艺均实现突破。价格从300万元/吨降至200万元/吨(降幅33%),显著降低全固态电池材料成本。工艺成熟度提升,多家企业已解决材料工艺难点,如空气稳定性问题。部分企业通过锂锡硫改性或制成水溶液方案提升实用性。当前,硫化物与氧化物/聚合物电解质混合使用成主流趋势,以实现性能互补。 第二,干法电极设备规模化提速,单线产能跃升。龙头设备商纳科诺尔(832522.BJ)下半年将推出单线5GWh干法电极设备,较此前百兆瓦级设备效率提升50倍。干法电极设备单GWh投资额约3000万元。其中,前端粉体混料/纤维化设备(宏工科技301662.SZ主导)占1000万元/GWh;后端成膜/辊压设备(纳科诺尔主导)占2000万元/GWh。设备商正向干法电极全工艺链整合。 第三,硅碳负极多技术路线成熟,量产时间表明确。多家企业将于2025年下半年实现硅碳负极量产。材料路线多元化,生物质、树脂、石油焦、沥青四大技术路径并行发展,核心指标聚焦孔径孔容一致性。应用场景扩展,高端消费电池(如手机)率先导入硅碳负极,动力电池领域也已开始应用。 第四,锂金属负极技术突破,无负极技术推出。锂金属负极技术取得突破,产业化进程加速。铝箔压薄技术已达3纳米级别,显著降低了锂枝晶风险。多家企业提出创新结构设计,有效抑制锂金属负极膨胀。该技术已在对容量和循环寿命要求相对宽松的无人机场景中得到应用。2025年5月,宁德时代推出的无负极技术引起了行业的广泛关注,为负极技术进一步发展提供了新思路。 ![]() (1)电解质:硫化物固态电解质为主流路线,硫化锂成本突破 固态电池电解质方面,当前产业仍处于发展初期,存在多种技术路线并存与探索。根据电解质不同,技术路线分为聚合物、氧化物、硫化物、卤化物。硫化物布局企业比例约40%,氧化物比例约35%,超过60%的企业布局两种至三种技术路线。硫化物固态电解质的离子电导率最高,制备工艺突破后可能成为主流路线,兼具强度和加工性能、界面相容性好,但对制备环境要求极其苛刻,与正极材料的界面相容性问题较为突出。硫化锂作为固态电池的核心材料,价格在短短大半年内从300万元/吨大幅下降至200万元/吨,降幅达33%,这一显著的成本降低为全固态电池的商业化奠定了基础。企业在工艺路线的选择上呈现出多样化的特点,部分企业已经基本攻克了材料工艺端的关键难题,目前正将工作重心逐步转移至与电池厂商的协同合作,共同致力于解决电池性能优化等后续问题。针对硫化锂材料空气稳定性差这一传统认知,多家企业已通过采用创新方案(例如锂锡硫改性或水溶液法)取得了显著进展,有效提升了其空气稳定性,为硫化锂在固态电池中的广泛应用铺平了道路。卤化物综合性能优秀,近1年进展相对较快,具备高离子电导率、与高压正极良好相容性和优异机械变形性等优点,能够同时克服氧化物电解质的界面接触差以及硫化物电解质电化学窗口窄等缺陷。氧化物稳定性最好,但电导率一般,加工性能较差,目前发展进度较快,其热稳定性好、电化学窗口宽、机械强度高,但电导率一般、脆度高、难以加工、界面接触差。聚合物易于合成和加工,但常温下电导率低,电池整体性能提升有限,制约大规模应用与发展。 ![]() ![]() (2)正极材料:向高能量密度体系发展 正极材料方面,高能量密度体系是发展方向。锂离子电池的能量密度主要取决于正极材料的能量密度,因此需要开发高能量密度的正极材料适配固态电池。正极材料短期沿用高镍体系,长期将向超高镍、富锂锰基、高压尖晶石等材料迭代。固态电池电化学窗口更宽,可以使用的正极材料更为广泛。近期锰酸锂、镍锰酸锂尖晶石体系进展快,未来有望迎来突破。 ![]() (3)负极材料:石墨负极—硅基负极—金属锂负极 负极材料方面,当前正从石墨负极向硅基负极发展。硅基负极因其理论比容量远高于石墨负极,被认为是新一代负极的优秀材料。金属锂具有极高比容量和极低电极电势,是极具前景的核心负极体系,但其不均匀沉积会导致锂枝晶生长、界面副反应增加并加剧负极体积膨胀,从而降低电池的充放电效率和循环寿命。目前硅碳负极多技术路线成熟,量产时间表明确。多家企业将于2025年下半年实现硅碳负极量产。材料路线多元化,生物质、树脂、石油焦、沥青四大技术路径并行发展,核心指标聚焦孔径孔容一致性。应用场景扩展,高端消费电池(如手机)率先导入硅碳负极,动力电池领域也已开始应用。锂金属负极技术取得突破,产业化进程加速。铝箔压薄技术已达3纳米级别,显著降低了锂枝晶风险。多家企业提出创新结构设计,有效抑制锂金属负极膨胀。该技术已在对容量和循环寿命要求相对宽松的无人机场景中得到应用。2025年5月,宁德时代推出的无负极技术引起了行业的广泛关注,为负极技术进一步发展提供了新思路。 ![]() ![]() (4)导电剂:碳纳米管应用较多 导电剂作为一种关键辅材,与正极材料、负极材料混合用于生产电极极片,可以增加活性物质之间的导电接触,提升锂电池中电子在电极中的传输速率。常用的碳系导电剂主要为颗粒状导电剂、纤维状导电剂、片状导电剂。纤维状导电剂主要有碳纤维和碳纳米管两种,其纤维状结构可以保证活性物质间和在横向、纵向方向上导电性的提高。 (4)固态电池设备:干法设备是增量 在设备方面,固态电池和传统液态电池的生产工艺存在差异,主要在前段极片制造、中段电芯装配、后段化成环节均有不同。前端环节中,正极材料需要和固态电解质形成复合正极,成膜工艺是核心环节,可分干法与湿法。中段环节中,固态电池的电解质的韧性较差,叠片工艺更适合,且需要等静压技术来有效消除电芯内部的空隙。后段环节中,固态电池从化成分容转向高压化成分容。由于固态电池和液态电池工艺不同,设备的需求也有一定差异,固态电池的产业化发展对新增设备带来广阔的市场空间。全固态电池引入了干法电极、等静压等新技术,新增了干法电极设备、等静压设备、高压化成分容设备,升级了叠片设备。先导智能具备全固态电池整线设备解决方案能力,纳科诺尔在干法电极设备具有先发优势,曼恩斯特已完善前端环节的成膜技术布局等。干法电极设备规模化提速,单线产能跃升。龙头设备商纳科诺尔(832522.BJ)下半年将推出单线5GWh干法电极设备,较此前百兆瓦级设备效率提升50倍。干法电极设备单GWh投资额约3000万元。其中,前端粉体混料/纤维化设备(宏工科技301662.SZ主导)占1000万元/GWh;后端成膜/辊压设备(纳科诺尔主导)占2000万元/GWh。设备商正向干法电极全工艺链整合。 ![]()
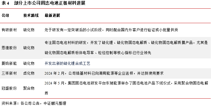
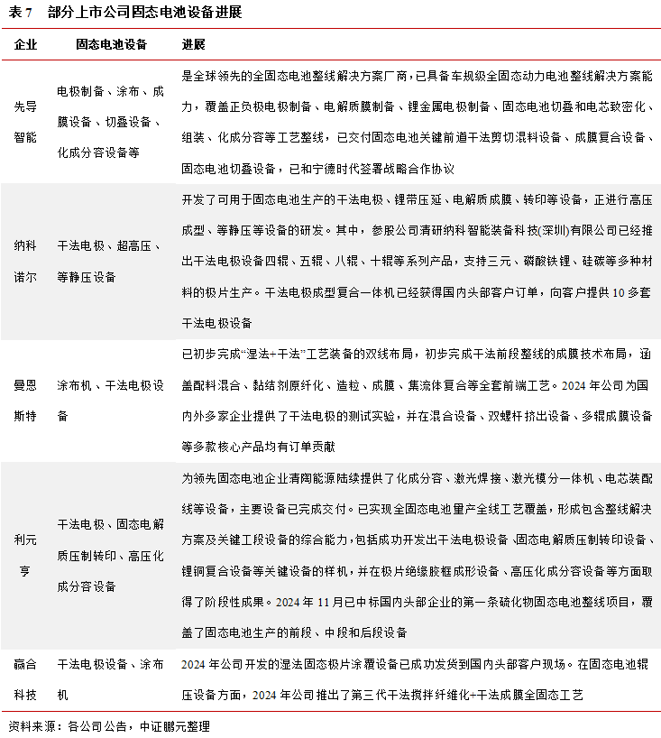
]article_adlist-->四、固态电池产业链投资建议 (1)固态电解质及上游材料 卤化物/氧化物路线:三祥新材(锆基电解质前驱体)、上海洗霸(氧化物涂层技术) 聚合物路线:冠盛股份(PEO基电解质膜) 硫化物路线:有研新材(小试量产)、厦钨新能(高镍正极协同)、恩捷股份(电解质粉体电导率领先)、容百科技(硫化物-氧化物复合电解质) 投资逻辑:硫化物成本下降、卤化物界面兼容性突破成新增长点 (2)负极技术迭代方向 硅碳负极:上海洗霸(生物质衍生硅)、元力股份(树脂包覆技术)、翔丰华(石油焦基负极)、杉杉股份(维权)(多孔碳技术)、璞泰来(沥青基负极) 锂金属负极:宁德时代(无负极技术突破) 投资逻辑:2025年量产孔径一致性提升至±5nm (3)导电剂增量市场 碳纳米管:天奈科技(单壁管纯度99.9%)、道氏技术(维权)(导电浆料一体化方案) 投资逻辑:需求驱动,全固态电池电极导电剂添加量提升50% (4)电池设备 干法电极设备:纳科诺尔(单线5GWh干法电极设备、后端成膜/辊压设备)、曼恩斯特(辊压精度±1μm)、华亚智能(全工艺链整合)、宏工科技(前端粉体混料/纤维化设备) 设备技术突破:先导智能(全固态整线解决方案)、利元亨(高压化成分容设备) 投资逻辑:干法设备是增量,单GWh投资降至3000万元,具备经济性 5. 电池集成与创新 龙头企业:宁德时代(硫化物电池、无负极技术)、国轩高科(硫化物全固态路线)、鹏辉能源(消费电子场景应用)、金龙羽(维权)(超薄集流体)、清陶能源(一级市场,氧化物路线)、卫蓝新能源(一级市场,混合电解质方案) 投资逻辑:产业化节点,2026年示范装车,2027年规模化量产 6、其他产业链参与者 ATL(消费电池龙头,推动固态电池在高端手机应用)、比亚迪 ![]() 作者 I 翁欣 部门 I 中证鹏元 研究发展部 关注公众号向后台留言可获得更多报告转载请标明出处 ]article_adlist-->![]() 欢迎关注#中证鹏元评级#视频号 ]article_adlist-->新质生产力系列 | 关键矿产:大国博弈下中国关键矿产面临的挑战 新质生产力系列 | 量子计算:下一个AI?未来全球技术竞争关键点 新质生产力系列 | 自主可控:中美博弈下中国科技自主可控的新挑战 新质生产力系列|机器人零部件:国产化进程加速,PEEK轻量化材料需求爆发 (附转债) 新质生产力系列 | 机器人:华为、特斯拉巨头入局,AI驱动下机器人未来已来(附转债) 新质生产力系列 | 低空经济:引领新质生产力的万亿时代 新质生产力系列 | 半导体材料:行业复苏,高端材料国产化率有待提升 新质生产力系列:半导体设备:晶圆厂扩产带动行业复苏,国产替代加速(附转债) 新质生产力系列 | 数字经济:国产算力崛起,智算中心建设加速 新质生产力系列 | 锂电:行业底部待回暖,关注出海及固态、快充技术革新 新质生产力系列 | 电力设备:国内特高压建设加速,全球电力设备景气度周期共振 新质生产力系列 | 可控核聚变:人类能源问题终极途径,商业化进程加速 新质生产力系列 | 新通信:AI算力带动科技变革,ICT进入新一轮科技周期起点 新质生产力系列 | 光模块:AI算力驱动下光模块加速迎来1.6T时代,硅光渗透率有望提升 新质生产力系列 | 氢能:光储降价后绿氢平价进程加速,欧盟碳税加速绿氢发展 新质生产力系列 | 储能:国内大储需求高增,海外市场多点爆发 新质生产力系列 | 光伏:产能出清进行时,新一轮“双反”政策影响全球产业链格局 新质生产力系列 | 风电:深远海政策接连催化,海风乘势待发 法律声明: 本公众订阅号(微信号:中证鹏元评级)为中证鹏元资信评估股份有限公司(以下简称:中证鹏元)运营的唯一官方订阅号,市场有风险,投资需谨慎。在任何情况下,本订阅号所载信息或所表述的意见并不构成对任何人的投资建议,对任何因直接或间接使用本订阅号刊载的信息和内容或者据此进行投资所造成的一切后果或损失,中证鹏元不承担任何法律责任。 本订阅号所发布的原创报告所采用的数据均来自合规渠道,通过合理分析得出结论,结论不受其它任何第三方的授意、影响,特此声明。报告中观点仅是相关研究人员根据相关公开资料作出的分析和判断,并不代表公司观点。
海量资讯、精准解读,尽在新浪财经APP
|
热点资讯
- 股票配资多少利息 地缘“双风暴”推升油价,但分析师警告:供应施压正在路上
- 实盘配资平台网址 东阳光药(06887.HK)12月31日耗资2106.
- 炒股杠杆哪个平台好 苏州科达实控人及总经理拟协议转让5%股份 套现2.7
- 全国最靠谱股票投资咨询公司 火锅店“腌制肉”走红 部分肉类20余种添加剂
- 股票杠杆小程序 特朗普急了:明年关键问题是物价,关乎美国成败
你的位置: 股票在线配资论坛_在线配资学习平台_配资炒股融资网 > 配资炒股融资网 >
股票多少钱可以杠杆 固态电池产业链持续突破
发布日期:2025-06-29 21:52 点击次数:181


]article_adlist-->
















海量资讯、精准解读,尽在新浪财经APP